• slider image 53
  • slider image 60
:::
活動 全國教保產業工會 - 幼托新聞 | 2021-08-05 | 點閱數: 2502

http://cpaboom.blogspot.com/2021/08/210805.html

 

政府為建構友善生養環境,修法調整育嬰假,從7/1開始,育嬰假由原先的六成薪提高至八成薪,請領單位從六個月為原則,放寬至不低於三十日,而且雙親可以共同請領育嬰假。簡而言之,育嬰假的請領單位縮小、給付率提高、家長可以共同請領、也可以共同領津貼。

托育政策催生聯盟肯定上述調整,這顯示國家願意為幼兒的育養挹注更多資源。但我們也必須指出,這一波育嬰假修法仍然搔不到癢處,法不是有修就好,而是必須修到位,讓育嬰假切實發揮支持家長實質兼顧工作與家庭的作用。對此,托盟提出嶄新的、而且是必要的育嬰假修法版本,同步解決生養和工作兩大難題,修法範圍涉及「性別工作平等法」、「就業保險法」、「育嬰留職停薪實施辦法」、「育嬰留職停薪津貼補助要點」,讓育嬰假「申請時間延至孩子八歲、請領單位化整為零、第一個月給付達投保薪資全薪」。

修法後,等於家長在孩子八歲以前,共享以小時請領的總共為期一年有薪育嬰假,更以全薪支持爸爸在新生兒第一個月請領,和請產假的媽媽共同照顧新生兒,以此形塑「父母雙薪且共同育兒」的新世紀新家庭。

我們認為,育嬰假光是好聽是沒用的,而應該讓每一位家長看得到也吃得到,更期許「請育嬰假」成為「做爸爸」的標配,因為育兒正是爸爸的權利,男人不該缺席,國家應該支持每一位爸爸成為伴侶的神隊友。

 

「育兒與家務強烈性別分工不均」為台灣低生育率的根本原因

從育嬰假開始,創造不分性別、共同照顧的關鍵基礎

2019年聯合國「人口暨發展計畫」研究報告點名台灣長期深陷低生育率的根因為「育兒與家務強烈性別分工不均」。人口學家也分析,東亞國家生育率持續低迷,形成東西方差異的關鍵是「性別平等」程度。在台灣,育兒總是唯獨讓女性蠟燭兩頭燒,女性一方面受限於僵化的工作條件,一方面被賦予承擔育兒與家庭的照顧責任。從嬰兒初生開始,照顧分工就展現強烈的性別不均,育嬰留職停薪津貼從2009年開辦至今歷經十幾年,請領的性別比例仍懸殊,男性不到兩成,另八成以上為女性(2020年請領人數中,男性占18.6%、女性81.4%)。學齡前幼兒的主要照顧安排,清一色更是由媽媽自行照顧。然而,現今女性大量投入工作職場,追求經濟自主、自我實現,若無法平衡工作和家庭,往往造成「不生」或「只生一位孩子」。

2019年聯合國「人口暨發展計畫」研究報告封面
 

東亞強烈的性別分工導致超低生育率,這個難題怎麼解?聯合國研究報告明確指出,公共托育服務是提振低生育率最有效的解方,但銜接公共托育服務的育嬰假也是關鍵因素,育嬰假不僅對生育率有影響,更重要的是,讓孕婦在產後有時間恢復健康,讓家長(無論是爸爸或媽媽)不用辭職,擁有時間休假和新生兒建立密切的情感與照顧關係,更有助於促進新生兒的健康福祉。北歐國家研究更表明,請育嬰假的父親在重返職場後,會參與更多的育兒工作;請領育嬰假的夫妻更有可能生第二胎,或縮短生下一胎的時間,可見設計精準的育嬰假制度,得以開創不分性別、共同育兒的關鍵基礎,且當爸爸在新生兒初期就融入參與照顧,也有助於延續平等、互利的家庭分工。

 

跟上先進國家腳步,再進化台灣育嬰假制度

面對日益多變的工作與家庭型態,修法增加育嬰假制度的彈性早已是國際趨勢,目標是給家長多元的選項,選擇最適合自己工作時間、孩子托育時間及家庭生活需求的組合。瑞典是世界上首先實施育嬰假的國家,更是以「性別平等」為政策目標,聯合國報告指出這是造就瑞典高生育率的關鍵因素,並籲請其他國家師法之。有鑑於此,托盟效法瑞典,修正台灣育嬰假制度,主張與說明如下,修法對照表請見附件一及附件二

 

  • 申請年齡再延長:由三歲延長至小孩八歲

(修正性別工作平等法第十六條、就業保險法第十一條)

現行育嬰假請領時間直至子女滿三歲前,無法完整涵蓋兒童需要照顧的年齡,當孩子送托保母、上幼兒園、甚至國小低年級就讀半天課時,家長每日接送與工作時間的銜接、面對孩子與學校臨時突發狀況,都需要充足的時間緩衝因應,以利兼顧工作與育兒。然而,台灣家長面臨的現況是,苦於工作與托育時間的斷裂,每天接送小孩用「衝」的、育兒時間用「擠」的、孩子一有突發狀況就必須「喬」假「喬」時間,顯示制度支持極為不足。

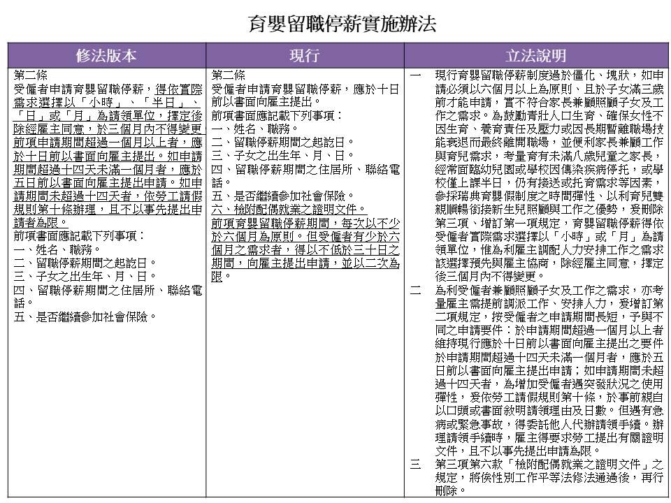
國際上育嬰假制度修法的趨勢為,2019年歐盟會議通過工作與生活平衡的指令(The Work-life Balance Directive)要求會員國利用三年時間遵守該指令的立法措施,其中一項即是「讓家長有更靈活的彈性工作安排,以利照顧八歲之前的幼童」。瑞典不但已經達成,更走在最前端,將育嬰假的使用年限延長至子女滿十二歲前(先前是到子女滿八歲)。對此,托盟提出修正「性別工作平等法」第十六條、「就業保險法」第十一條,將家長請領育嬰假的時間,由現行的子女滿三歲前,修改為子女滿八歲前,完整涵蓋幼兒所需照顧的年齡。

 

  • 請領單位化整為零:由以「月」為單位,縮小為以「小時」

(增修就業保險法第十九之二條、育嬰留職停薪實施辦法第二條)

過去請領育嬰假以「六個月為原則」,7/1後放寬為「有需求者,可以不低於三十日,且二次為限申請」,但仍是以「月」為單位,對雇主和員工仍然不夠彈性且不夠友善,雇主會苦惱是否另尋職代,也會擔心請長假的員工是否一去不回;員工則面臨職涯重大抉擇,憂慮反覆請長假很容易失去升遷機會,甚至丟掉工作。重點是,塊狀的請領單位不符合家長育兒需求,以孩子送托期間最常遇到腸病毒停課為例,依照政府規定一停課、停托就連續七天,一年恐怕不只一次,無後援雙薪家庭勢必要協調一人回家照顧。雖然有家庭照顧假,但一次七天就梭哈且無薪;特休補休拿來用,但育齡家長年資淺根本不夠用。再加上,不友善的職場文化常常讓家長擔心,請太多天會被同事說閒話、被主管貼上觀感不佳的標籤。簡而言之,以月為單位的育嬰假,難以因應腸病毒停課、每學期為期三天的環境消毒及備課日、或是其他零碎但又日常的育兒需求,家長需要的是更小的請領單位。

瑞典怎麼做?瑞典的育嬰假被聯合國基金報告封為最具時間彈性(huge time flexibility),家長可以以全時、半天、四分之一天或八分之一天請領,提供極大的時間彈性,家長可請一段連續期間,也可分段休假,找到結合育兒與工作的最適安排。此項措施在今年四月今周刊調查中,也得到受訪民眾很高比例(37%)的支持。將育嬰假化整為零,除了讓假更好用之外,還能促進性別平等,鼓勵父親請領。研究發現,性別之間的休假方式不同,女性往往請連續假期,男性較常彈性使用、且休較短的時間,顯示化整為零的育嬰假,可以激勵男性請領參與育兒。

對此,托盟提出,在育嬰留職停薪實施辦法第二條增訂規定,讓家長可依實際需求選擇以「小時」、「半日」、「日」或「月」為請領單位,最小單位縮至以「小時」計算,可視需求組合多元的照顧安排,讓雙親共有整整一年的有薪育嬰假。台灣的育嬰假有著足具性別平等意涵的「不可轉讓」制度(專屬爸爸六個月的額度,不請即消失,不得轉讓給配偶),但卻礙於男性無法請領為時較長的育嬰假,而使前述立意甚佳的制度形同虛設。於縮小請領單位後,可讓假變得更好用,更容易做到分工照顧共同養育。

縮小育嬰假請領單位,勞雇雙方皆有利,以彈性時間安排把員工留在職場上,不需要因為育兒而長時間中斷工作,而只需每週幾天或每天幾小時的假就得以應因幼兒突發狀況,或調和銜接孩子托育、上學接送時間,以及為幼兒和家人準備早餐和晚餐,例如,員工可維持每天例行工作六小時,請兩小時的育嬰假就好。如此一來,透過工作與育兒的時間安排,便能穩定職場人力,留住育齡階段的優質女性勞動力。此舉意義重大,意味的是為企業在未來數十年間留住一位優秀的成熟人才!只因為制度的小小改變,讓兼顧工作與照顧更容易,一舉消除女性至今面臨著的二選一的職涯痛苦抉擇。再者,為顧及雇主有調配人力安排的需求,必須先與雇主協商,擇定單位後三個月內不得變更。請領期間達一定長度,也須於一定期間之前提出書面申請,唯申請期間未超過十四天,可不用事先提出,才足以協助父母因應無法預知的腸病毒停課或其他臨時狀況。就業保險法第十九之二條,因應請領單位縮小至以「小時」為單位,育嬰留職停薪津貼的發放方式,隨之修法改為依實際請領時數計算。

 

  • 提高育嬰假第一個月給付率:由投保薪資八成補足至全薪

(增修育嬰留職停薪津貼補助要點)

過去育嬰留職停薪津貼以投保薪資六成薪發給,行政院增訂育嬰留職停薪津貼補助要點,由公務預算墊高給付金額。7/1起,育嬰留職停薪期間,除就業保險給付的六成薪之外,再由該補助要點補上兩成,等於家長可領投保薪資的八成,用以支應暫時中斷工作親力親為照顧孩子,所致的收入損失。

現況是,孩子出生後,女性有為期兩個月全薪的產假恢復身體健康,重頭戲更是學習如何回應嬰兒吃喝拉撒睡哭鬧的需求,藉此建立親子依附關係,那男性呢?男性無法經歷懷胎十個月,更缺少女性分娩時產生與孩子奠定連結基礎的神經化學物質,研究說明,這意味著父親需要透過更多與孩子肌膚之親(洗澡、換尿布、按摩)等身體及口語的互動產生連結。

如果父親在配偶孕產期、嬰兒初生階段就參與,與小孩的親密關係就越容易延續至孩子未來的整個成長過程,有助於孩子的健康成長。托盟認為,家長不分性別都有育兒的權利,孩子出生第一個月,誰都不能缺席!女性有全薪產假支持,對於父親國家制度也必須介入,給予投保薪資全薪育嬰假支持男性參與育兒,透過媽媽產假、搭配爸爸育嬰假,讓新手家長一起進新手村,一起面對照顧新生兒的不安與慌亂,一起學做家長。更何況,此時不只育兒大小事,家中原有的家務清掃事,男性也該承擔更多,成為伴侶的神隊友。

我們來看看瑞典怎麼做?於一九七〇年代第二波婦女運動興起之後,瑞典政府率先擔起提升女性地位之責,被稱為「國家女性主義」(state feminism),其主要政策為建立公共托育制度;到一九九〇年代,瑞典政府發現男性沒有跟上來,於是政策改弦更張,被稱為「國家家庭主義」(state familialism),其重點為給予男性薪資替代率較高的「父親月」育嬰假,誘導父親奶瓶尿布親力親為育兒(母親也同步得到薪資替代率較高的「母親月」)。平價優質普及公共托育,加上父母親共同育兒,成為瑞典長年維持高生育率的訣竅,因此聯合國2019年報告推薦各國效法瑞典。

循此,托盟增修「育嬰留職停薪津貼補助要點」,可謂「政府加碼,挺新手爸爸」條款,讓男性於配偶分娩後第一個月請領的育嬰假,由原本補兩成,再加碼兩成,等於給付投保薪資的全薪,女性請領的第一個月育嬰假也比照辦理,收養兒童家庭家長提出共同生活之證明,同樣適用。也就是爸爸在小孩出生第一個月請育嬰假,第一個月給付從八成薪加到全薪,用以確立國家有責鼓勵並支持父親育兒,企業雇主也責無旁貸。

綜上述,托盟參照國際經驗,應對台灣育兒家長的困境與需求,提出有關育嬰假的修正條文,期待破除台灣育兒家務性別分工不平等,創造國家、社會、雇主、新手家長間,不分性別、共同養育孩子的友善環境,才是真正落實「國家一起養」,也才是緩解低生育率的有效政策作為。在父親節前夕,托盟呼籲政府,從國家做起,讓請育嬰假成為做爸爸的標配,讓爸爸們之間也可以聊起育兒經,建立父職角色認同。

 

附件一、現行育嬰假規定與托盟版本對照表

 

附件二、托盟版育嬰假修法對照表

 
 
 
 
 

 

網友個人意見,不代表本站立場,對於發言內容,由發表者自負責任。
發表者
樹狀展開
:::