• slider image 53
  • slider image 60
:::
活動 全國教保產業工會 - 幼托新聞 | 2019-05-08 | 點閱數: 5077

http://cpaboom.blogspot.com/2019/05/190508-20_9.html

請行政院推動「公幼2.0」
達成公幼零抽籤,收托時間正常化

【108/05/08托育政策催生聯盟會後新聞稿】

 

 

托育政策催生聯盟於母親節前夕召開記者會,與家長齊喊:「我要公幼2.0,公幼零抽籤、收托時間正常化!」呼籲行政院比照非營利幼兒園模式,改革現有公立幼兒園一籤難求、收托時間「為德不卒」的情況。

 

 

 

托育政策催生聯盟召集人劉毓秀直言,母親節總有一群母親不快樂,因為此時此刻也是公幼抽籤的季節,找工作、抽公幼天人交戰。公幼不但難求、中籤後又發現四點就要下課,還有寒暑假,讓母親難以兼顧工作與育兒。托盟「公幼2.0」的訴求,即公幼擴大增班應改採非營利幼兒園模式,讓收托時間正常化。劉毓秀並呼籲現任、尤其是下一任總統,認真回應人民需求。

 

兩個孩子都念私幼的家長王百芳沉痛表示:「身為職業婦女,政府給我的不是安心工作與托育,而是扯我後腿!」她說,公幼收托時間的設計,停留在三十年前那個媽媽在家帶小孩的時代,但現今社會女性已經必須考量經濟需求、自我實現。她細數與公幼相遇的經驗,老大三歲時想抽公幼,老師卻回應抽中機率很低,於是建議她去念私幼。但老大五歲了,終於幸運抽中,又發現學校希望家長四點就來接小孩,而且寒暑假只有一個月的服務。她無奈的表示,「不連續的托育,等於沒有托育!」於是放棄抽中的公幼籤。

 

同樣育有兩位孩子的家長邱宜君表示:「沒抽到公幼是幸運!抽中非營利才對。」她表示,非營利幼兒園沒有寒暑假,課後延托時間彈性,符合他們家的工時。所以與其公幼,非營利幼兒園更適合他們。她表示,期待未來有更多「公幼2.0」,終結無望的抽籤,讓家長不用「含淚放棄公幼、咬牙送私幼」。

 

托育政策催生聯盟發言人王兆慶強調,提出「公幼2.0」是為了解決公幼為德不卒的收托時間。根據統計,全台灣各縣市的公幼,約三到六成「不」提供平日四點以後服務;近五成「不」提供寒暑假服務;少數公幼有提供寒暑假服務,但時間又無法涵蓋整個假期,與一般上班族時間相衝突。

 

婦女新知基金會倡議部主任周于萱表示,女性外出工作,雙薪家庭為主流,但根據行政院統計顯示,多數就業女性會為了照顧問題而離職!若要讓女性有職涯發展機會,支持雙薪家庭,托育制度就應該協助家長排除困難。但現行公幼不合宜的運作邏輯,導致家長即便抽中公幼也只能放棄,更遑論支持女性就業,大大違背當初公幼設立的精神。

 

全國教保產業工會理事黃雅雪更分享,曾有國小校長自己都「捨近求遠」,放棄自己學校的公幼,改把孩子送到私幼就讀,就是因為「公幼時間無法配合」。她進一步以非營利幼兒園為例說明,透過配置充足人力、搭配合理的輪班制,不僅讓教保人員工時正常化,也能滿足家長的送托需求。

 

台灣家長教育聯盟理事長謝國清表示,現階段要求勞工四點下班是不可能的。如果擴增公幼,卻不解決收托時間問題,恐怕只是累積更多民怨!現行的公幼教師四點下班,當然如果可以四點下班,誰不要?但是考慮現實需求,應該讓公幼工作人員回歸勞基法工時規範,否則永遠無法解決問題。

 

台灣勞工陣線研究員張烽益強調,少子女化的影響不容小覷。勞動力的流失不但破壞台灣經濟果實,也影響勞保、健保等制度的永續發展,害年輕人的負擔只會越來越沉重。他認為,政府應該要宣誓,達到托育公私比「七比三」的目標,讓想生育的家庭享有公共托育,讓雙薪育兒家庭沒有後顧之憂。

繼續閱讀:政策建言 請行政院推動「公幼2.0」達成公幼零抽籤,收托時間正常化 實踐托育「真」公共化!

 

請行政院推動「公幼2.0」
達成公幼零抽籤,收托時間正常化
實踐托育「真」公共化!

托育政策催生聯盟2019年母親節政策建言

 

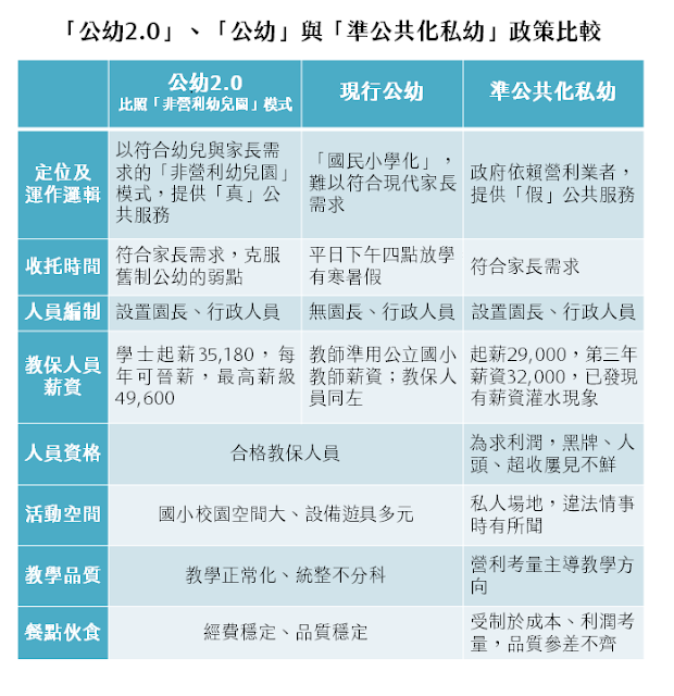
母親節是公立幼兒園抽籤的季節。台灣公幼一籤難求,家長往往擠破頭,就算年年槓龜,也要年年求。但公幼最令人詬病的是,收托時間完全不符合上班族家長需求!全台灣公幼服務往往只到下午四點,且每年有長達三個月的寒暑假,這樣的收托時間完全無法讓現代雙薪家庭兼顧工作與育兒。


面對家長迫切的托育需求,行政院去年起推出「準公共化私立幼兒園」。然而執行至今,巧立名目收費、低薪血汗依舊、教保品質堪憂,種種「失準」情況已讓民眾很有感。


長久以來,台灣母親難以兼顧工作與家庭,偏偏單薪又不足以養二孩,導致低生育率成為我國國家安全問題。在「公幼」與「準公共化私幼」之間,進退維谷的兩難,又該如何突破?──賓果!答案就在眼前:幼教法第九條規定的「非營利幼兒園」,至今已於全國各縣市設置一百三十二園,口碑甚佳,足以證明為符合當今育兒家庭需求的托育模式。


因此,托育政策催生盟呼籲行政院比照非營利幼兒園模式,改革公立幼兒園,將公幼升級為符合上班族家長需求的「公幼2.0」!公幼2.0的收托時間與內涵、人員聘用,皆比照非營利幼兒園,並由中央補助地方政府,直接利用國中小空餘空間開辦。請政府善用少子女化釋出的校園空間,廣為擴增公幼2.0,真正緩解家長的托育焦慮,支持勞工兼顧工作與家庭,回應現代母親的需要!

 

2020年總統大選將近,托盟也呼籲現任總統及下一屆總統,體認公共托育的重要性,矢志邁向公私比「七比三」、「真公共化托育(現制公幼+非營利+公幼2.0)佔七成」的目標,回應人民需求、轉化台灣少子女化的困境。

 

現制公幼,為德不卒——收托時間不符家長需求

現行公幼的收托時間與家長的常態工時,徹底不相容。一般全職工作的家長都難以在四點下班接送孩子,更不可能有寒暑假可以放!

雖然各縣市政府會自行辦理四點以後與寒暑假的公幼托育服務,稱為「課後留園」。但現況是,家長有需求,公幼未必有服務;部分縣市還規定「開班基本人數」,未達基本人數時,其他有正常托育需求的家庭即被視為「無需求」。家長面對破碎、不連續、甚至不確定是否開班的服務,往往只好自力救濟,尋求其他托育安排。甚至可能放棄好不容易抽到的公幼籤!下表正顯示了,現行公幼有多麼「為德不卒」:

而托盟得自家長的許多資訊顯示,即使公幼在名義上配合縣市政策提供延托和寒暑假托育,往往也只是口惠,實際提供的服務欠缺連續性,甚至對家長進行技巧性勸阻,讓家長知難而退。

但比抽到籤更難的是「家中有沒有後援?」孩子四點放學後有人可以接送嗎?寒暑假長達近三個月的時間,有替代人手嗎?寒暑假的四點以後,又怎麼辦?這些問題沒有解決的話,進公幼反而是困擾的開始。鄭美惠、謝美慧(2009)〈幼兒家長選擇就讀公立幼稚園之研究〉也說明,現行可就讀公幼的幼兒家長,職業類別以「家庭主婦」及「自由業」居多,或是家中有照顧人力(例如阿嬤),才有可能幸運地契合公幼的收托時間。為德不卒的公幼,難以符合多數雙薪、無長輩後援的現代家庭。而所謂的「後援」,往往是六十歲左右的阿嬤,正處於女性勞動力的最成熟階段,逼她們早退,對整體勞動力和女性權益,都是莫大的打擊。
部分想進公幼的家長,還會被一些網路鄉民酸言酸語、耳提面命:「先衡量自己的『能力』(有家庭後援、不必全職工作),再來選公幼吧。既然抽中公幼籤,就要『知足』,不要抱怨服務不好用!」

然而,這種見解完全錯誤。台灣如果想緩解少子女化,支持每個家庭生養兩個孩子,國家就必須支持每一位家長都不必因養育子女而放棄工作,以維持雙薪、穩定的家庭經濟。服務品質優良、值得信任,收托時間也正常化的普及公共托育,是絕對必要的基礎建設!

準公共化私立幼兒園,由於巧立名目收費、低薪血汗依舊、教保品質堪憂,加之對政府不斷索求,可知並不是解方;舊制公立幼兒園,收托時間為德不卒,也不是解方。托盟認為,行政院推動托育「真」公共化,除了增班非營利幼兒園,增班的公幼也應該一併改革,師法非營利幼兒園,推出新制「公幼2.0」,才足以作為支持雙薪家庭的後盾。

新制「公幼2.0」——收托時間正常化

托盟建議政府實施公幼2.0,最大目標是讓收托時間正常化,以符合家長托育需求。如何一次到位,不再為德不卒?我們認為,公幼2.0在「人」、在「錢」都必須同步改革。公幼2.0的人力、員額編制、排班運用,應完全比照非營利幼兒園。公幼2.0的經費,則由中央補助地方,地方政府再參採「公立幼兒園契約進用人員之進用考核及待遇辦法」聘僱。
 

一、人從哪裡來?

目前,公幼與非營利幼兒園若收托幼兒人數相同,依法配置的工作人員數相差兩人。公幼人力配置依「幼兒園行政組織及員額編制標準」,園所人數需達151人以上,才配有「專任主任」,否則由教師或教保員「兼任」,也就是教師需帶班兼行政工作。此外,公幼所需的人事、主計及總務,併入國小的人事室、會計室及總務處,因此未有專職行政人力。依此編制標準,園所的人力差異,如下表:

 

公幼除了員額編制低於非營利幼兒園,更大的困境是,所有公幼教師目前均依「教師請假規則」與「國民小學差勤管理辦法」,和負責6~12歲兒童的國小教師一樣,每天四點下班,且有三個月的寒暑假。於是,這種幼兒園教師「國小化」的上班時間,就和一般幼兒家長的上班時間產生了衝突。

為了使收托時間正常化,托盟主張,未來擴大辦理的「公幼2.0」,其教保服務人員、園長聘用依「幼兒教育及照顧法」、「教保服務人員條例」採契約進用方式(屬於正式人力、繼續性工作),相關勞動條件、工時則回歸「勞動基準法」及「公立幼兒園契約進用人員之進用考核及待遇辦法」。收托時間則與國民小學作息脫鉤,並比照非營利幼兒園收托時間正常化,以滿足一般雙薪家庭的需求,作為國家政策的終極目標。如此一來,公幼2.0聘用的教保服務人員都是上下班時間正常化的工作者,而不是每天四點下班、有寒暑假的公教人員。舊制公立幼兒園收托時間的困境,自動解除。

其次,公幼2.0亦應比照非營利幼兒園,補足園長及行政人力,再透過妥適的「排班制」進行排班分工,便可有效涵蓋全職家長的送托時間(包含上班和交通時間)。舉例,多數教保人員的正常工時是08:00-17:00,但可以安排一批「早值老師」,接應需要較早上班的家長。往後再安排「晚值老師」,接應傍晚下班來接孩童的家長。員額編制一旦充足,排班邏輯依此類推,即可視各園家長需求,讓收托時間合理化,教保人員也可以避免過勞的問題。詳如下圖:

 

註:A、C、D教保人員工時增加0.5小時,分別輪流早值與晚值。

二、錢從哪裡來?

托盟建議,公幼2.0比照非營利幼兒園,經費由中央補助地方,地方政府依照財力級次平均只負擔約20%的營運成本,化解長年以來地方政府財政不堪負荷,無能力、也無意願多辦公幼的困境。中央所需的財源則由現行編列的「準公共化」超大筆經費(五年四百八十億元)支應。由於準公共化私幼政策問題叢生,行政院應逐步予以縮減,並將經費挪移到公幼2.0。
公幼2.0教保人員的薪資採行「公立幼兒園契約進用人員薪資支給基準表」(參見附錄一),學士起薪為35,180元,晉薪最高可達49,600元,遠遠高於私幼和準公共私幼。長期而言,更可以讓非營利幼兒園、公幼2.0教保人員適用相同制度的薪資基準,共同提升「真」公共托育服務教保人員的勞動條件。

公幼2.0不同於準公共化私幼,並無營利行為,所以政府補助的經費可以完全回到幼兒、家長和教保人員身上,並可杜絕巧立名目收費、低薪血汗勞動的現象。因此,同樣的政府財源,若能挹注到公幼2.0,產生的效益將遠遠大於準公共化私幼。

 

三、法規哪裡來?

公幼2.0可以依現行的「教保服務人員條例」和「公立幼兒園契約進用人員之進用考核及待遇辦法」規定,以契約進用教保服務人員為主:
 

教保服務人員條例
第七條第一項
公立幼兒園園長,應由現職教師或現職契約進用教保員擔任。
第十五條
公立幼兒園依勞動基準法相關規定以契約進用之教保員、助理教保員,其待遇及其他相關事項之辦法,由中央主管機關定之。

公立幼兒園契約進用人員之進用考核及待遇辦法
第二條第一項

本辦法所稱契約進用人員,指直轄市、縣(市)、鄉(鎮、市)、直轄市
山地原住民區立幼兒園(以下簡稱幼兒園)及公立學校附設幼兒園(以下簡稱附幼)依下列規定進用之人員:
一、於本條例施行後依勞動基準法規定以現職契約進用之教保員身分任園長。
二、於幼照法施行後依勞動基準法規定進用之教保員、助理教保員及社會工作人員、護理人員、廚工與職員等之其他人員。

在契約進用的法律架構之下,同步改革人、錢面向,廣設「真」公共化幼兒園,並以2(幼幼班)、3(小班)、4(中班)、5(大班)歲各年齡層皆開班為原則,廣納所有孩童。最終達到「公幼零抽籤」,「收托時間正常化」的國家目標,才是政府、家長、幼兒、教保人員多方共好的局面,也才有可能真正解決少子女化。

 

請政府擴增「真」公共托育——公幼2.0及非營利幼兒園

過去二十年間,全台國小在學人數滑落四成(四成!),形同「陸沉」(附錄二)。日前教育部宣布調高準公共化私幼收費,以吸引私幼加入,一位網友回應此新聞:「記得以前小學時一班學生約有45-50人,一個年級約有9個班級,現在聽說每班只有30人左右,每個年級約6個班級,其實這樣一來空出的教室其實是非常的多,而且連國中,高中大學,其實都有收不到學生的問題出現,只要將這些閒置空間用來做為公幼使用,還有需要等這麼久才能實施公幼嗎?」(蘋果日報2019/4/2)

這是人盡皆知的道理,難道政府不懂嗎?只要政府、公立國小善用因少子女化而多出的校園空餘空間,擴增公幼2.0,這套政策將一舉改善現行公幼和準公共私幼的缺失,詳如下表:

教育部日前宣示,「準公共化私幼」只是補充性質,並表達推動「真」公共化的決心,會持續增加公立及非營利幼兒園,預計113年以前增加3千班。

托盟對於教育部的宣示和決心,敬表肯定。但教育部也聲稱,「公幼+非營利+準公共化」的服務量總計,將使我國的托育公共化程度,一舉從「三比七」(公三、私七)提升為「七比三」(公七、私三),達到OECD已開發國家的正常水準。我們要質疑,這並不是「真」的公共化!


關鍵在於,所謂的「公共服務佔七成」,其實是「準公共化」灌水灌出來的!依教育部的估計,2024年時,大約會有27萬人就讀公共化幼兒園(包括20萬人就讀公立、7萬人就讀非營利),22.7萬人就讀準公共化私幼,故七成幼兒園的就讀家庭受惠。換句話說,屆時有71萬人就讀幼兒園,21.3萬就讀純私立。總體而言,公立約佔三成、非營利約佔一成、準公共約佔三成──做營利事業登記的準公共「私幼」灌水灌了足足三成之多! [1] 

 

然而,教育部投注如此大量的經費預算(五年四百八十億元)在準公共化私幼,非營利幼兒園卻只佔一成,乃是不切實際的作法。準公共化制度設計本身就有營利邏輯、巧立名目、無從管理等多重矛盾,並非托育「真」公共化。


因此,托盟強烈呼籲,行政院和教育部千萬不要拿「準公共化」聲稱它是「公共化」,那不過是魚目混珠!而應盡快研議並廣為辦理公幼2.0,讓公幼從此免於為德不卒的困境,並將龐大的準公共化經費逐步挪移至「公幼2.0」。地方政府也需相應增設專責辦理非營利幼兒園、公幼2.0的人力。

 

公幼2.0「非營利幼兒園化」,實踐良善公共托育模式

台灣社會缺乏可以信任、可以安心託付孩子的公共托育,是低生育率的主要成因之一。市面上大量充斥以營利為導向的私立托育服務,業者在乎的是如何賺取最大利潤,而多數家長也只能任人宰割,或乾脆選擇少生、不生。可悲的是,政府如今只是順應現況,將大筆的國家預算投入準公共化私幼,卻無力管理自由市場,可知將大為抬高私幼的實質比例,並擴大以營利主導的托育亂象,把幼兒教育的責任,繼續丟給家長自行在私幼市場中「踩地雷」。


反之,公共托育,特別是非營利幼兒園,不以營利為目的,而是追求幼兒、家長、教保人員和整體社會的共同利益。這才是良善公共托育服務的典範。


托育政策催生聯盟呼籲:面對著長久以來揮之不去的超低生育率,台灣正在跟時間賽跑,現任總統及下一屆總統,以及行政院、教育部,實有必要胸懷大志,拿出智慧,縮小準公共私幼政策規模,改以良善的非營利幼兒園模式廣設「公幼2.0」,務求於2024年達到真公共幼兒園(舊制公幼+非營利幼兒園+公幼2.0)佔七成的目標,做到「公共幼兒園零抽籤+收托時間正常化」!如此才是有效的政策作為,才能充分回應現代母親兼顧工作與家庭的需求,減緩低生育率,讓社會生生不息!


[1] ETToday,〈準公共幼兒園8月全面實施,教育部:113年50萬學童享平價教保〉,2019.04.02

 

附錄一、公立幼兒園契約進用人員之進用考核及待遇辦法

 

資料來源:公立幼兒園契約進用人員之進用考核及待遇辦法

 

附錄二、全國國小學生數變化

 

 

網友個人意見,不代表本站立場,對於發言內容,由發表者自負責任。
發表者
樹狀展開
:::